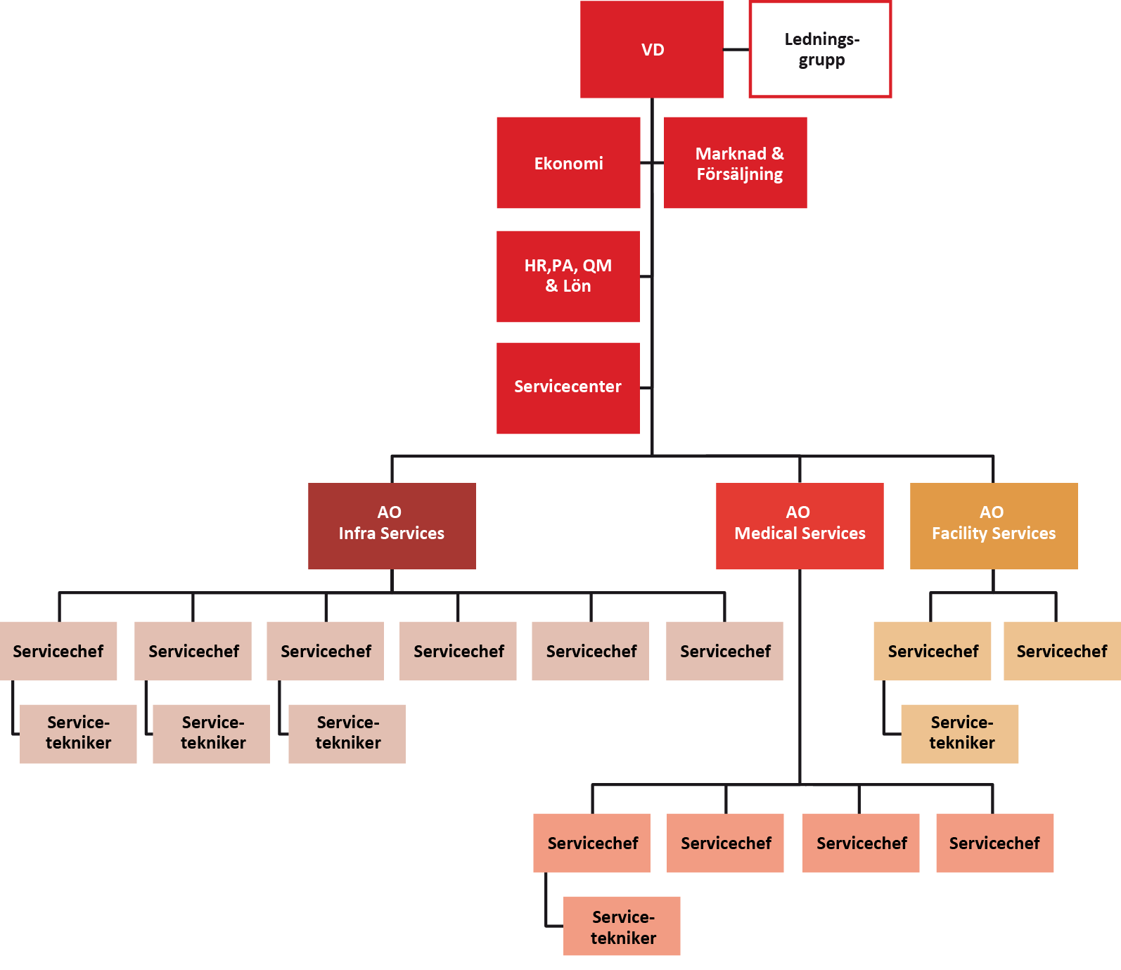
Saps Service Management levererar servicelösningar för kunder med samhällskritiska funktionsanläggningar i offentlig miljö.
Saps tar hand om all den service som era fastigheter behöver, från tjänster som förlänger byggnadens livslängd och sänker driftskostnaderna till att skapa en smidig och trevlig kontorsmiljö.
KUNDPORTAL